用思维导图解锁三国演义:人物关系与故事脉络

别让经典蒙尘,用简单工具重温群雄逐鹿的传奇。

立即探索

三国演义里英雄辈出,故事层层叠加,很多人读着读着就迷糊了。别担心,这篇文章教你用思维导图来拆解它。

三国演义不是单纯的历史书,它藏着人情世故的道理。思维导图能把乱麻般的剧情变成树状结构,主干是时代背景,枝叶是人物和事件。试试看,你会发现理解起来事半功倍。

三国演义的基本框架

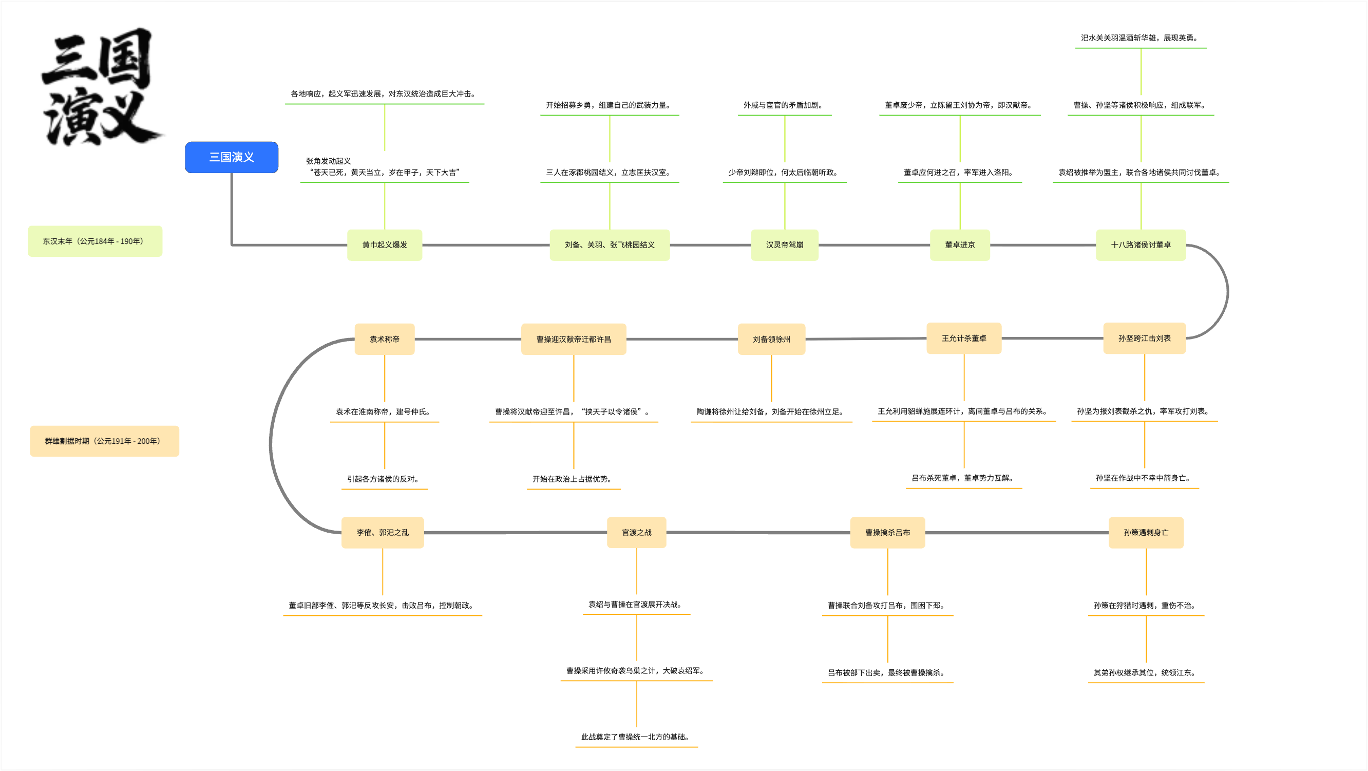
先从大局入手。三国演义讲的是东汉末年到三国鼎立,再到晋朝统一的乱世故事。从公元184年的黄巾起义开始,到280年司马炎灭吴结束,整整近百年。书里不光有刀光剑影,还有权谋算计和兄弟情义。

为什么用思维导图?因为它像大脑的地图,能帮你连接点和点。中心节点放“三国时代”,然后分出魏、蜀、吴三大势力。每个势力下,再挂人物和事件。这样一看,故事就活了。

三国演义思维导图简单清晰

人物关系的可视化拆解

人物是三国演义的灵魂。用思维导图画人物关系,能直观显示谁是盟友,谁是对手。

拿蜀汉来说,刘备是中心节点。他的左膀右臂是关羽和张飞,三人桃园结义是起点。从这里分支:关羽的忠义让他在麦城悲壮收场,张飞的勇猛却因脾气酿祸。诸葛亮是后期支柱,三顾茅庐后加入,带来隆中对策。魏国曹操更复杂。他手下有许褚、典韦这样的猛将,还有荀彧、郭嘉的谋士。

三国演义思维导图简单清晰

情节梳理的实用时间线

情节是三国的骨架,没有它,人物就没故事。思维导图适合做时间轴,主线是年份,分支是大战和小事件。

从头说起。黄巾起义拉开序幕,刘备三人初次联手。接着是董卓乱政,引出十八路诸侯讨董。官渡之战是转折,曹操败袁绍,统一北方。

赤壁之战高潮迭起。孙刘联盟,用火攻击溃曹操八十万大军。这后,蜀国三顾茅庐,诸葛亮出山。汉中之战,刘备得地称帝,但夷陵之战又失荆州。

三国演义时间线

想可视化学习笔记?前往 英飞思想家