流程图绘制技巧与最佳实践指南

流程图设计方法论

立即探索

绘制流程图不仅是将流程可视化,更是建立团队共识、提升协作效率的关键工具。一份清晰、规范的流程图能够减少沟通成本,加速决策流程。本文从符号选择、布局设计、文本规范到协作管理,系统梳理流程图绘制的最佳实践,帮助团队产出高质量的可视化成果。

符号选择与语义规范

流程图符号的选择直接影响可读性。标准流程图符号包括开始/结束(圆角矩形)、处理(矩形)、判断(菱形)、输入/输出(平行四边形)等。在使用英飞思想家等流程图工具时,建议遵循以下原则:

  • 统一性:同一流程图中,相同类型的操作使用相同符号,避免混用造成理解偏差。
  • 语义清晰:判断节点必须有两个或以上的输出分支,每个分支标注明确的判断条件。
  • 层级分明:主流程使用标准符号,子流程可用子程序符号表示,保持主图简洁。
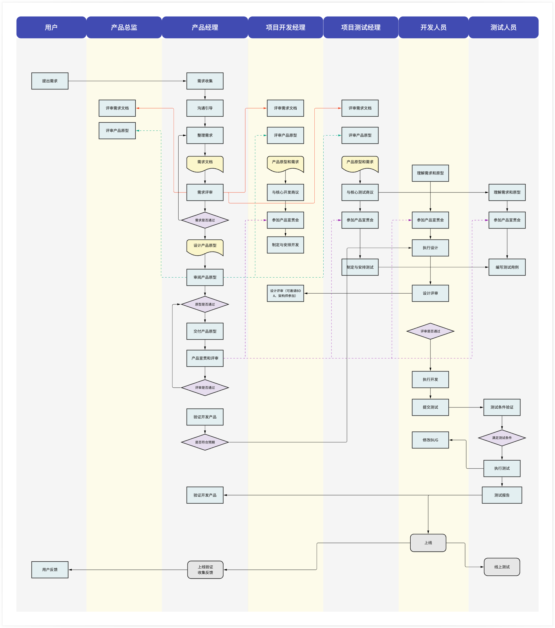
产品研发流程图示例

对于复杂业务场景,可以引入泳道图(Swimlane)来区分不同角色或部门的职责边界。英飞思想家支持多泳道布局,能够清晰展示跨部门协作流程,每个泳道代表一个角色或组织单元。

布局优化与视觉层次

良好的布局能让流程图更易读。建议采用自上而下或从左到右的主流方向,保持流程的线性逻辑。关键优化点包括:

  1. 对齐与间距:节点之间保持一致的间距,使用网格对齐功能确保视觉整齐。
  2. 连接线规范:避免交叉线过多,必要时使用跳转符号或子图拆分。连接线应尽量水平或垂直,减少斜线。
  3. 分组与模块化:将相关节点用背景色或边框分组,复杂流程拆分为多个子图,通过超链接关联。
水平泳道流程图示例

英飞思想家提供智能布局功能,能够根据节点关系自动调整位置,减少手动调整时间。同时支持多种视图模式,如缩略图导航、全屏预览,方便查看大型流程图。

文本描述与标注技巧

流程图的文本描述应当简洁、准确、无歧义。每个节点内的文字应控制在10-15字以内,使用动词开头描述动作。判断节点的条件描述要明确,如“金额是否超过1000元”而非“金额判断”。

  • 命名规范:使用业务术语而非技术术语,确保非技术人员也能理解。
  • 补充说明:关键节点可添加备注或链接,指向详细文档或SOP。
  • 版本标识:在流程图标题或页脚标注版本号、更新日期和责任人,便于追溯。
实际应用中,一份包含20个节点的审批流程,通过优化文本描述和布局,评审时间从2小时缩短至30分钟,显著提升了协作效率。

协作规范与版本管理

团队协作绘制流程图时,需要建立统一的规范。英飞思想家支持多人实时编辑,建议制定以下协作规则:

  1. 权限分工:流程负责人拥有编辑权限,其他成员为查看或评论权限,避免多人同时修改造成冲突。
  2. 变更记录:每次重大修改后创建版本快照,记录变更原因和影响范围。
  3. 评审机制:流程定稿前需经过相关方评审,使用批注功能收集反馈,统一修改后再发布。

通过版本对比功能,可以快速查看不同版本间的差异,帮助团队理解流程演进过程,也为审计和培训提供依据。

常见问题与优化建议

在流程图绘制过程中,常见问题包括:流程过于复杂导致可读性差、符号使用不规范、缺少异常处理分支等。针对这些问题,建议:

  • 复杂度控制:单个流程图节点数控制在15-20个以内,超过则拆分为子流程。
  • 异常处理:为关键判断节点设计异常分支,标注错误处理和回退机制。
  • 模板复用:将常用流程片段保存为模板,如“审批流程”“数据校验”等,提高绘制效率。
  • 定期优化:结合业务变化和用户反馈,定期回顾和优化流程图,保持其与实际流程的一致性。

借助英飞思想家等工具的AI辅助功能,可以快速将文本描述转换为流程图初稿,再通过人工优化完善细节,大幅提升绘制效率。同时,工具提供的模板库和协作能力,能够帮助团队建立标准化的流程资产库。