流程图绘制入门指南:从零开始掌握流程可视化

轻松学会绘制专业流程图

立即体验

流程图是将复杂流程可视化的强大工具,无论是工作流程梳理、业务逻辑说明还是操作步骤展示,都能通过流程图清晰呈现。对于初学者来说,掌握流程图绘制并不困难,只需了解基本符号、遵循绘制原则,就能快速上手。本文将带你从零开始,系统学习流程图绘制的方法与技巧。

什么是流程图?为什么要学?

流程图是一种用标准符号和连线表示流程步骤、决策点、数据流向的图形化工具。它能够将抽象的业务逻辑转化为直观的视觉语言,帮助人们快速理解复杂的流程关系。

学习绘制流程图的价值体现在多个方面:

  • 提升沟通效率:用一张图说清楚复杂的业务流程,比口头描述更准确、更高效。
  • 发现流程问题:通过可视化,容易发现流程中的冗余环节、瓶颈节点,为优化提供依据。
  • 标准化操作:将操作流程固化为流程图,有助于团队统一标准,减少错误。
  • 便于培训新人:新员工通过流程图能够快速了解工作流程,缩短培训周期。
流程图示例

无论你是项目经理、产品经理、运营人员还是普通员工,掌握流程图绘制技能都能显著提升工作效率和专业度。

掌握流程图的基本符号

流程图使用标准符号表示不同的流程元素。作为初学者,你只需要掌握以下几种常用符号,就能应对90%的绘制场景:

  1. 开始/结束(圆角矩形或椭圆):表示流程的起点和终点。通常在图形内标注"开始"或"结束"。
  2. 处理步骤(矩形):表示具体的操作或动作,如"提交申请"、"发送邮件"等。这是流程图中最常见的符号。
  3. 判断/决策(菱形):表示需要判断的条件,如"是否通过审核"、"金额是否大于1000元"等。每个判断节点至少有两个输出分支(通常是"是/否")。
  4. 输入/输出(平行四边形):表示数据的输入或输出,如"读取用户信息"、"显示结果"等。
  5. 连接线(箭头):连接各个符号,表示流程的方向。箭头指向下一个步骤。
流程图符号示例

记住:流程图符号不是越多越好,关键在于准确传达流程逻辑。对于复杂流程,可以将其拆分为多个子流程图,保持主图简洁清晰。

绘制流程图的五个步骤

掌握了基本符号后,接下来学习如何绘制流程图。遵循以下五个步骤,你就能绘制出清晰、专业的流程图:

步骤1:明确流程范围和目标

在开始绘制前,先回答这些问题:这个流程的起点是什么?终点在哪里?主要解决什么问题?明确范围和目标,能够帮助你聚焦核心流程,避免画得过于复杂。

步骤2:列出所有步骤和决策点

用文字列出流程中的所有步骤,包括操作步骤和判断步骤。可以按照时间顺序或逻辑顺序排列。如果流程较复杂,可以先用列表或大纲形式整理。

步骤3:确定流程走向和分支

明确每个步骤之间的顺序关系,以及判断节点的分支条件。注意:每个判断节点都需要有两个或以上的输出分支,确保流程逻辑完整。

步骤4:选择合适的符号并连接

根据步骤性质选择合适的符号,然后用箭头连接。建议采用"从上到下"或"从左到右"的主流方向,保持流程清晰易读。

步骤5:优化布局和检查逻辑

调整节点位置,避免连线交叉过多。检查是否有遗漏的步骤、死循环或无法到达的路径。确保每个分支都有明确的出口。

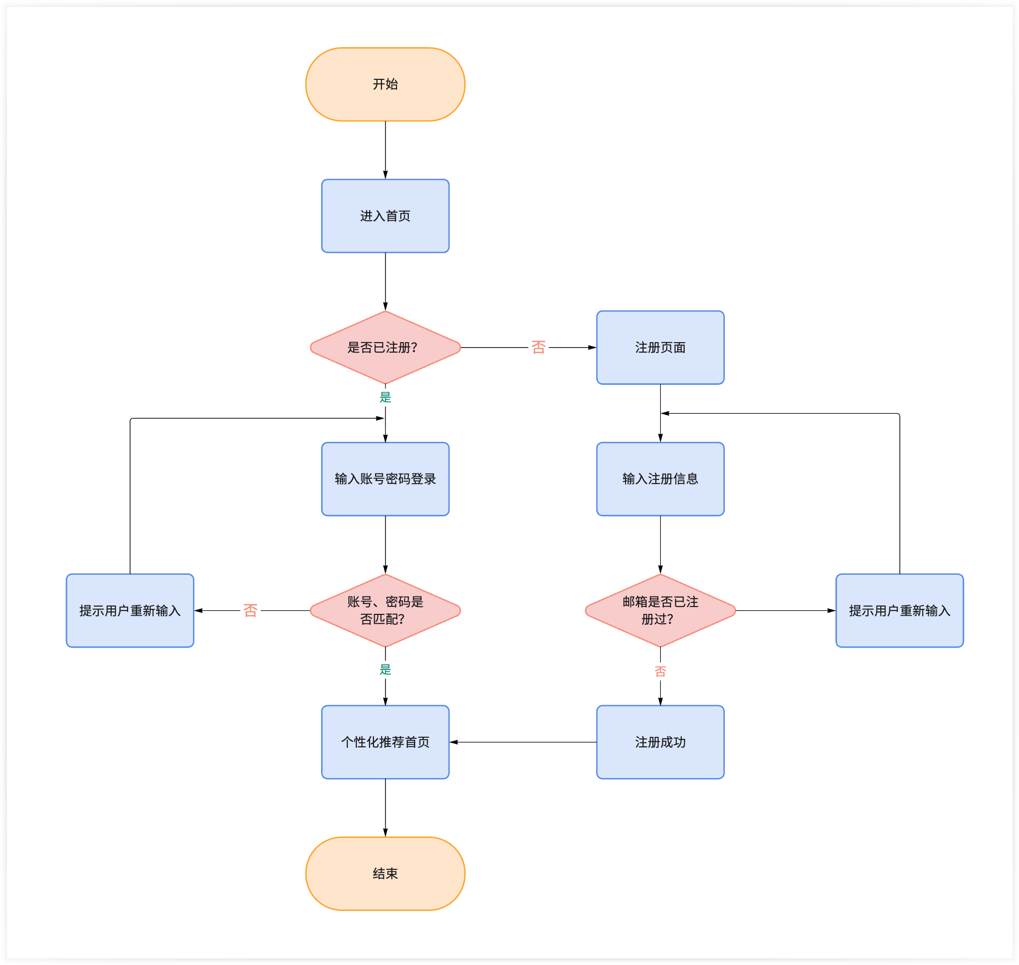
用户注册流程图示例
新手建议从简单的流程开始练习,比如"用户注册流程"、"订单处理流程"等,逐步掌握绘制技巧后再尝试复杂场景。

新手常见错误与避坑指南

初学流程图绘制时,很容易犯一些常见错误。了解这些错误并提前避免,能够帮助你少走弯路:

  • 符号混用:同一类型的操作使用不同符号,造成理解困难。记住:相同性质的操作使用相同符号。
  • 判断节点不完整:判断节点只有一个输出分支,导致流程无法继续。每个判断节点必须有明确的"是"和"否"分支。
  • 文字过长:节点内文字过多,影响美观和可读性。建议每个节点文字控制在15字以内,详细说明放在备注中。
  • 流程不闭环:某些分支没有明确的出口,形成"死胡同"。绘制完成后,从起点到终点完整走一遍,确保逻辑完整。
  • 过于复杂:试图在一张图中展示所有细节,导致图表混乱。对于复杂流程,应该拆分为主流程图和多个子流程图。

使用在线流程图工具能够帮助避免部分错误,比如自动对齐、智能连线等功能,让绘制过程更加顺畅。

实用案例:从简单到复杂

通过实际案例学习,能够更直观地理解流程图的应用。我们从简单到复杂,逐步学习:

案例1:简单的登录流程

这是一个典型的线性流程,包含输入、判断、处理三个基本元素:开始 → 输入用户名和密码 → 验证信息 → 判断是否正确 → 是:显示主页 / 否:显示错误提示 → 结束。

案例2:带分支的审批流程

这个流程引入了判断节点和分支:提交申请 → 部门审核 → 判断是否通过 → 是:财务审核 → 判断是否通过 → 是:批准 / 否:驳回 → 结束;否:驳回 → 结束。

项目流程图示例

案例3:跨部门的采购流程

这个流程涉及多个部门协作,可以使用泳道图展示:每个部门占用一个泳道,流程节点落在对应泳道内,清晰展示各部门的职责和协作关系。

随着练习的深入,你会发现流程图绘制其实并不难。关键是多实践,从身边的实际工作流程开始,将抽象的逻辑转化为可视化的图表。掌握基本方法后,再学习高级技巧如泳道图、子流程调用等,逐步提升绘制水平。

现在就开始动手,选择你熟悉的一个简单流程(如"制作一杯咖啡"、"处理一份邮件"),尝试用流程图表达出来。记住:流程图是工具,不是目的,能够清晰传达信息就是好流程图。随着不断练习,你很快就能熟练运用流程图这个强大的可视化工具了。