企业采购流程图实战:从请购到对账的一张可视化指挥图

把采购变成“可视化流水线”,让请购、审批、下单、收货、对账都有据可循

立即体验
很多企业的采购问题,并不是出在“有没有制度”,而是出在“制度没人看、流程没人跟”。当你把流程画成图,并与审批、台账和数据打通时,采购就从“黑盒”变成了“透明流水线”。

真实场景:采购流程长、风险点多

以一家制造业企业为例,采购过程中常见的问题包括:

  • 信息割裂:请购在 OA、合同在邮箱、到货在 Excel,对不起来。
  • 责任模糊:出现延期或质量问题时,很难追溯是需求、采购还是供应商环节的问题。
  • 过程不可见:业务只知道“东西没到”,却不知道卡在“审批”还是“到货验收”。

这时,一张结构清晰的采购流程图,既是培训新人用的“导航图”,也是管理层做风控与优化的“雷达图”。

企业采购流程图示意

一张企业采购流程图的标准结构

在英飞思想家中,可以用企业采购流程图模板,将复杂流程拆成三大模块:

  1. 请购与审批:明确谁能发起、谁来审核、预算如何控制。
  2. 采购执行:询价、比价、选商、下单、跟单等关键节点。
  3. 收货与结算:到货验收、不合格品处理、发票与对账、付款安排。

可以直接复用模板中心的《企业采购流程图》《PDCA 采购看板》《项目管理流程》等模板,为不同层级的人提供不同视角:一线执行看操作步骤,管理层看控制点与 KPI。

阶段一:请购与审批

采购流程的起点在于“请得对、批得快”。流程图中建议包含这些关键节点:

  • 请购申请:由使用部门发起,填写物料、数量、预算、期望到货时间等信息。
  • 库存与合同检查:检查是否已有安全库存或长期框架合同。
  • 多级审批:按金额区间分配部门负责人、财务、总经理等不同审批链路。

英飞思想家的 AI 助手可以根据“部门+金额+物料类型”生成不同审批路径,用条件分支在流程图中直观展示,避免“超授权审批”。

企业采购审批流程图

阶段二:询价、下单与交付跟踪

这一阶段影响的是采购成本与交付可靠性。流程图可以这样设计:

  1. 询价与比价:设置至少 2–3 家备选供应商节点,标注比价维度(价格、交期、质保)。
  2. 选商与下单:将“供应商准入”流程与“下单”流程通过连接线关联,避免选用黑名单供应商。
  3. 交付跟踪:为关键物料设置里程碑,到货异常可自动触发“应急采购”或“供应商协同”子流程。

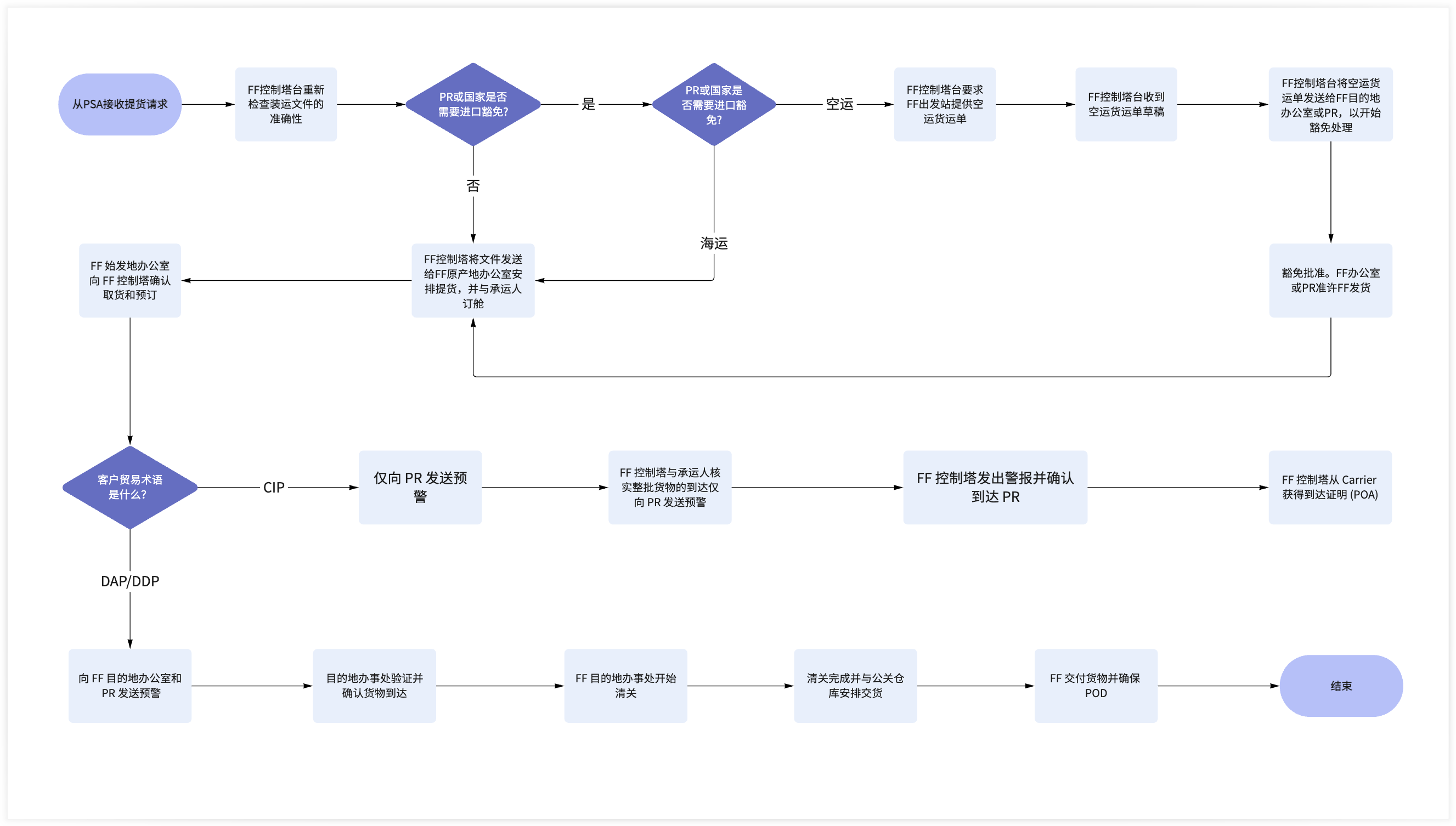
如果企业还涉及国际物流,可以在流程图中挂上《货运代理流程图》《进销存线上流程》等模板,为外贸采购单独维护一条链路。

货运代理流程图示例

阶段三:收货验收与对账付款

很多企业的风险其实出现在“后半程”:收货不严、对账不清、责任难追。流程图中可以这样拆解:

  • 到货登记:仓库按采购单逐项核对,并在流程图中标记对应节点。
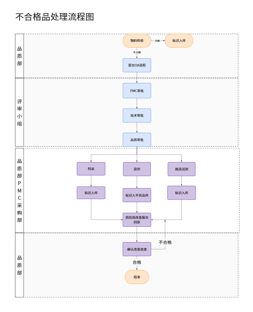
  • 质量验收:不合格品走《不合格品处理流程》分支,包括退货、让步接收、返工等路径。
  • 对账与付款:财务按合同条款核对发票、收货记录与系统数据,完成付款审批与执行。

结合《不合格品处理流程》《项目全流程模板》,可以让每一次异常都有对应处理路径和责任人记录,方便后续审计与供应商评估。

不合格品处理流程图

用 AI+模板搭建你的采购流程系统

如果你现在还没有成体系的采购流程图,可以按照下面的步骤快速搭建:

  1. 选择基础模板:从《企业采购流程图》《PDCA 采购看板》《项目管理流程》中选一个符合企业体量的版本。
  2. 让 AI 补充细节:把现有采购制度、审批表单、供应商管理规范上传,让 AI 帮你抽取节点与控制点。
  3. 区分场景:为“日常采购”“紧急采购”“战略物料采购”分别复制一版流程,调整审批链与时限。
  4. 挂接系统:在流程图节点中嵌入 ERP、OA、SRM 的链接,让同事从流程图就能跳转到对应页面。
  5. 版本化沉淀:每次制度调整都复制新版本,保留旧版本以备审计,形成完整的变更轨迹。

FAQ

Q1:中小企业也有必要画这么细的流程图吗?

可以从“轻量版”开始,只保留关键控制点和金额阈值,随着业务复杂度提升再逐步细化节点。

Q2:如何避免流程图画得太理想,执行时落不了地?

建议由实际参与采购的一线同事参与共创,在英飞思想家白板上一起梳理,确保每个节点都有人负责、有人愿意执行。

Q3:流程更新频繁,怎么维护?

指定流程 owner,约定每季度或每次制度大改后更新流程图,并通过版本管理留存变更记录。

Q4:如何衡量采购流程优化有没有效果?

可以跟踪三个指标:从请购到到货的平均周期、紧急采购占比、采购异常(退货、不合格品)发生率,把这些指标挂在流程图对应节点上,持续观察趋势。